江苏航空职业技术学院
211 |
985 |
双一流 |
理工
江苏省
高职(专科)
省重点
公办
7712
厚德尚能笃学敏行
0511-80290800,0511-87057944,0511-80853810
http://www.jatc.edu.cn/
更多 >
图片
院校首页
历年分数
历年分数
历年分数
普通类
艺术类
体育类
招生计划
院校计划
投档规则(艺术)
投档规则(体育)
招生政策
招生简章
招生资讯
探校攻略
探校攻略
探校攻略
探校攻略
探校攻略
探校攻略
院校首页
> 招生简章
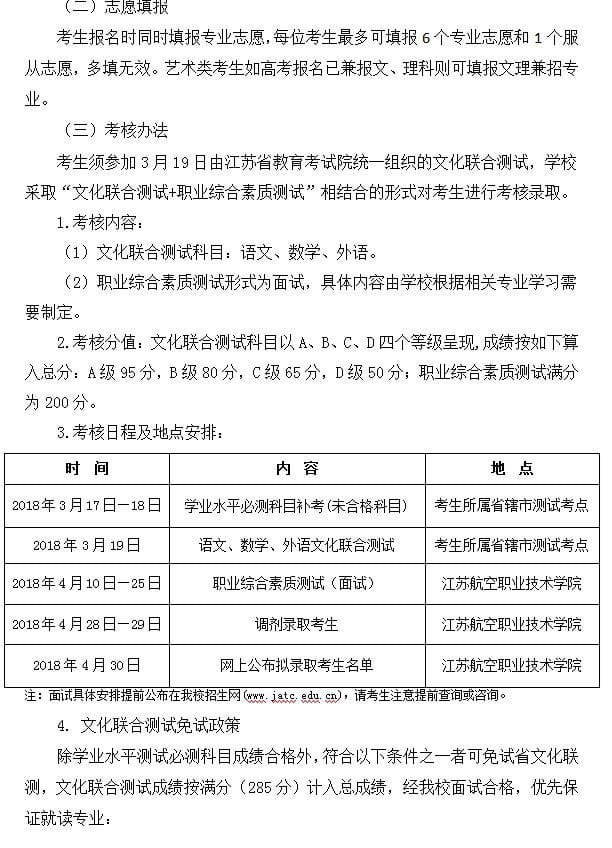
江苏航空职业技术学院2018年提前招生简章
2022-06-20 22:21:44 分享至:
招生简章
招生资讯
江苏航空职业技术学院2018年提前招生简章
2022-06-20 22:21:44